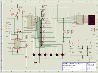
Este circuito serve para fazer o sorteio aleatório de números de 1 a 6, conforme os dados convencionais que são utilizados para fazerem o sorteio em jogos, onde o participante que tirar o maior número irá iniciar o jogo.
O circuito consiste de um sorteador que é o responsável por embaralhar os números, pressionando o botão de START, inicia a geração de pulsos que irão gerar a sequência aleatória do sorteio.
O circuito responsável por gerar este trem de pulso é o circuito integrado 555, quando o botão START é pressionado e o conjunto R,C, que estão ligados aos pinos 7, 6 e 2, geram a frequência dos pulso que estão presente na saída (pino 3). Ao soltar o botão a frequência ficará ativa por um período que depende do capacitor eletrolítico C1.
O circuito integrado (4017), é o circuito que irá contar os pulsos que o (ci 555) gera. O pino 14 (CLK) recebe estes pulso e assim que o trem de pulso para de ser enviado para a entrada CLK, a saída correspondente da sequência ficará com o led aceso indicando qual foi o número sorteado.
O CI 4017 é um contador de década, que aciona até 10 saídas, como iremos precisar de apenas 6 para a combinação dos resultados, a saída (pino 5) do ci 4017, é ligada ao (pino 15), este pino é o reset. Quando o pino receber nível lógico alto resseta e o contador volta para o inicio da contagem.
As saídas pinos (3, 2, 4, 7, 10, 1), tem ligados os leds, quando sorteado o numero o led que ficar aceso indica qual o número.
Seguindo a sequência dos pinos temos o led 1 (pino 3), o led 2 (pino 2), o led 3 (pino 4), o led 4 (pino 7) e o led 5 no (pino 10), e o led 6 no (pino 1). Observe que sempre teremos um led aceso e os outros 5 estarão apagados, para limitar a corrente dos leds um resistor de 1k é ligado ao catodo de todos os leds.
Com esse acendimento dos leds temos uma leitura analógica da contagem. representando os números de 1 a 6.
Na saída (pino 3) do ci 555, está conectado um resistor que controla a base de um transistor PNP, este por sua vez aciona um buzzer do tipo passível (12V), que tema finalidade de emitir sonoramente o trem de pulso que é gerado na configuração astável. Conforme o capacitor C1 vai descarregando o trem de pulso irá diminuir e o efeito poderá ser acompanhado pela emissão do som no buzzer.
Além da configuração apresentada da leitura na forma analógica via leds, podemos fazer leitura de forma digital utilizando um display de 7 segmentos de catodo comum, que tem um decodificador (ci 4511). Este circuito integrado tem suas portas de entrada conectada as saídas do ci 4017 utilizando uma configuração de matriz de diodos que faz a combinação binária e envia estes dados para o ci 4511, que interpreta os dados em binário e converte em decimal enviando para o display qual foi o numero sorteado de 1 a 6.
Na combinação binário utilizamos matriz de diodos para que os níveis lógicos (0) zero e (1) um, possa ser enviado a cada entrada correspondente, segue tabela do código binário para decimal.
Esquema elétrico do projeto dado eletrônico.
Esquema elétrico da roleta eletrônica.


